Robust Theme
Dec 09, 2019 2020-04-08 7:40Robust Theme
The Invisible Architecture of Innovation: Why Your Organizational Structure Is Your Biggest Competitive Advantage (Or Liability)
By: Kumar Dattatreyan
Your company's innovation problem isn't a talent problem. It isn't a budget problem. And it isn't even a strategy problem.
It's an architecture problem.
While executives obsess over the latest AI tools, agile frameworks, and innovation labs, the real innovation killer sits right in front of them: the org chart. That seemingly innocuous document mapping reporting relationships across your company is either your secret weapon or your silent assassin.
Here's the uncomfortable truth: the structure of your organization determines the quality of your products, the speed of your decisions, and ultimately, your competitive position in the market.
The Hidden Cost of Hierarchical Dysfunction
In medium to large organizations, a predictable pattern emerges. Leadership teams meet quarterly—maybe less—for strategy sessions. They emerge with ambitious OKRs and transformative visions. Then everyone returns to their silos, and the magic never happens.
Why?
Because the invisible architecture—the communication pathways, decision rights, and information flows embedded in your organizational structure—quietly sabotages even the best strategies.
Consider what's happening right now in your organization:
A frontline employee notices a critical problem on the manufacturing line. But they can't make the decision to fix it—leadership owns that decision. So they escalate. And while that request crawls up the chain of command, the line continues producing defective products. Everyone knows about the problem. No one can fix it. The structure won't allow it.
This isn't a hypothetical. This is the daily reality in most organizations with more than 500 employees.
The Silo Tax: What Organizational Blind Spots Cost You
The bigger your organization, the thicker the walls between departments. And those walls carry a price tag far higher than most executives realize.

Information has to flow up and then flow down when really, you just want to talk to the person in the adjacent silo. That process isn't just painful—it's extraordinarily costly. According to our work with Fortune 50 clients, the "silo tax" manifests in five destructive ways:
1. Communication Breakdowns Between Management Levels
Even within departments, information doesn't flow effectively between layers. Senior management becomes insulated from operational reality. They're making decisions without the critical context only frontline employees possess.
2. Operational Blind Spots That Breed Innovation Gaps
Leaders only see a small piece of the picture. They're trapped in their functional view, unable to grasp cross-functional challenges or opportunities. The problems are invisible until they become crises.
3. Order-Taker Cultures That Crush Creativity
When people exist merely to execute directives from above, you've created an "order-taker" culture. Employees with solutions can't implement them. They're not empowered, not heard, and increasingly disengaged.
4. Slow Response Times That Hand Markets to Competitors
While your decision crawls through approval layers, your more nimble competitor has already shipped. Market opportunities close before you can mobilize. Customer problems fester while you wait for the right executive to weigh in.
5. Talent Attrition From Structural Frustration
Your best people leave not because of compensation, but because the structure makes it impossible to do great work. They see problems, propose solutions, and hit bureaucratic walls. Eventually, they take their talents to organizations that empower them.
The morale cost alone should alarm you. But the competitive cost? That's existential.
Conway's Law: Your Org Chart Is Your Product
There's a principle in technology known as Conway's Law: organizations design systems that mirror their communication structures.
In simpler terms: your org chart determines your product quality.
Microsoft in the 2000s offers a sobering example. Despite massive talent and resources, their products were buggy, unreliable, and siloed. Office Suite and other Microsoft products shared little in common because different teams built them without talking to each other. The hierarchical, compartmentalized structure produced fragmented, lower-quality products.
Today's Microsoft? A juggernaut. One of the most nimble, well-run tech companies in the world. What changed? Not the talent pool. The architecture.
Under Satya Nadella's leadership, Microsoft flattened hierarchies, broke down silos, and created cross-functional collaboration patterns. The organizational transformation preceded—and enabled—the product transformation.
Your products reflect your structure. If you're delivering mediocre results, look first at your organizational architecture.
Building Line of Sight: From C-Suite to Shop Floor
So what does healthy organizational architecture look like?

At Agile Meridian, we've developed what we call "line of sight" leadership—direct visibility and communication pathways from C-suite to frontline, without information loss or distortion at each layer.
When the pandemic hit in 2020, one of our manufacturing clients demonstrated the power of this architecture. While competitors struggled with disrupted supply chains, this company pivoted from servicing parts to manufacturing complete machines for the beverage bottling industry.
This wasn't luck. This was architecture.
Because they had established line of sight—the CEO could communicate directly with shop floor workers and vice versa—they could identify the opportunity, assess capability, make rapid decisions, and execute the pivot within weeks. The structure replicated through every organizational layer, creating what we call a "steel thread" of collaboration.
Most organizations couldn't do this. Not because they lacked talent or resources, but because their structure made it impossible.
The Disruptor Method: Rebuilding Your Organizational Architecture
Over two decades of transformation work, we've identified the patterns that separate high-performing organizational structures from dysfunction. We've codified these into The Disruptor Method—a systematic approach to rebuilding your invisible architecture.
Phase 1: Revealing the Blind Spots
Most leadership teams suffer from what we call "collective intelligence collapse." You put seven brilliant executives in a room, and somehow the team makes decisions as if the collective IQ is 80, not 120.
Why? Because they don't truly understand each other's perspectives, working styles, and decision-making patterns.
We begin with psychometric assessment using tools like Predictive Index to reveal personality types and interaction patterns. This isn't pop psychology—it's about understanding why information flows break down and where collaboration friction originates.
Often, we discover leadership teams composed entirely of Type A personalities—everyone wants to give orders, no one naturally analyzes or builds consensus. This homogeneity creates massive blind spots. The team isn't intentionally dysfunctional; they're structurally prone to certain failures.
Phase 2: The SORI™ Exercise—Emptying the Glass
Before leaders can absorb new approaches, they need space. Their "glass" is full of frustrations, biases, and accumulated organizational scar tissue.

We facilitate what we call "emptying the glass"—giving voice to challenges, struggles, and pain points without judgment. This isn't therapy; it's surfacing the hidden impediments that everyone feels but rarely articulates in strategic meetings.
Then we go deeper with the SORI™ method (Strengths, Opportunities, Risks, and Impediments). This creates a comprehensive view of:
- Strengths: What makes your company successful
- Opportunities: Where you can improve given current constraints
- Risks: External threats and internal vulnerabilities
- Impediments: Concrete obstacles blocking progress
The SORI exercise reveals something remarkable: the pains leaders identify are typically the same across departments. The finance head and the operations head face identical obstacles, but they've never compared notes. The exercise itself becomes an alignment mechanism, creating shared purpose where competition previously existed.
Phase 3: Value Stream Mapping—Finding the Bottlenecks
With clarity on challenges, we map the value stream—the high-level operational flow from customer need to delivered value.
For mid-sized companies, this takes about half a day. We're not getting into detailed process documentation. We're identifying where impediments from the SORI exercise manifest in actual workflow.
Where do handoffs break down? Where do decisions bottleneck? Where does critical information get lost or distorted? Where do misaligned incentives create conflict?
Critically, leaders often discover they themselves are the bottleneck. They lack information from their teams. They've created structural barriers to the decision-making speed their strategy requires.
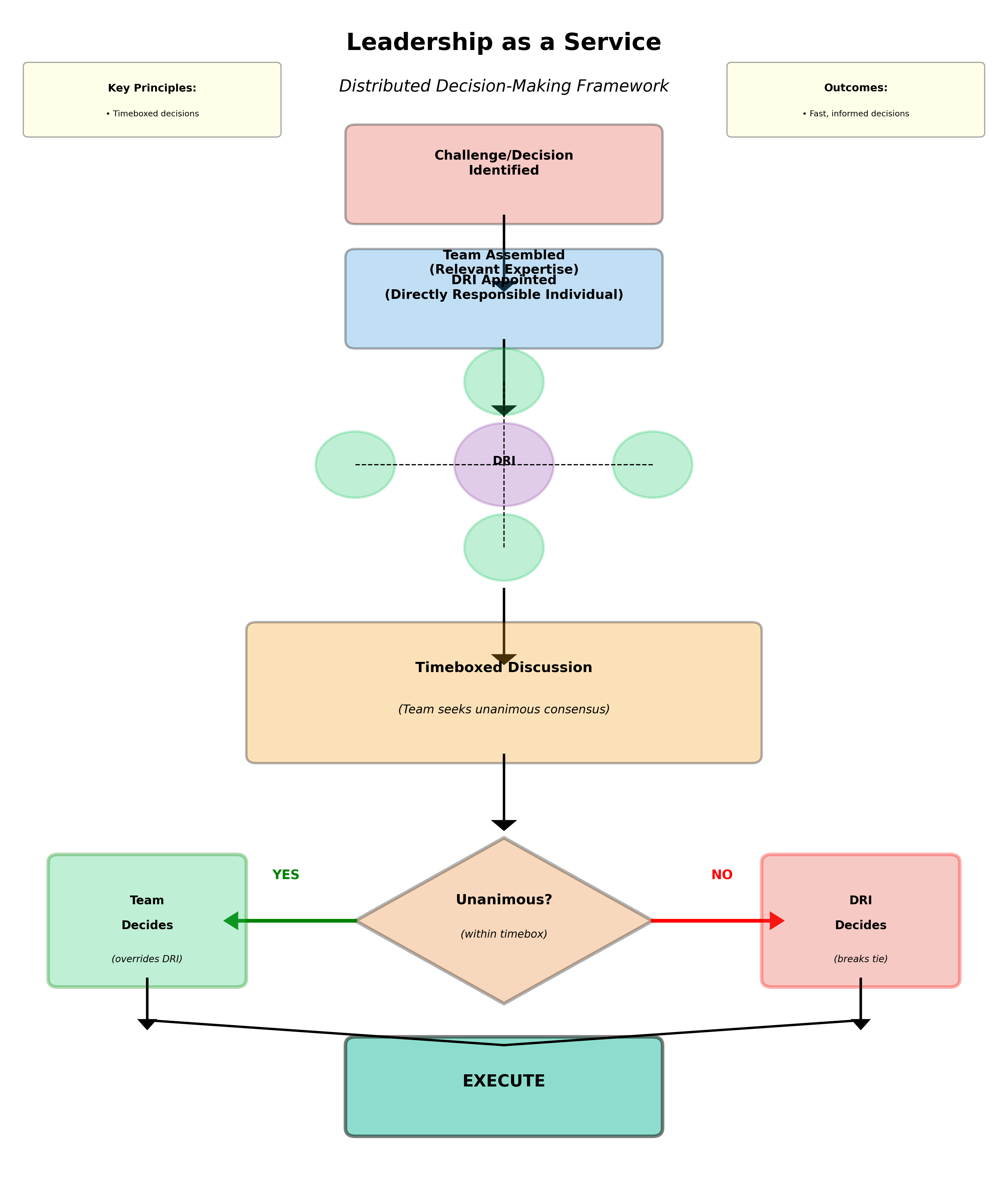
Phase 4: Leadership as a Service—Distributing Decision Rights
This is where organizational architecture fundamentally changes.

Leadership as a Service is a decision-making framework that pushes authority to where expertise resides. Here's how it works:
- Identify the Directly Responsible Individual (DRI) for each decision or initiative
- The DRI assembles a team with relevant expertise
- The team has a timeboxed period to reach unanimous consensus
- If the team achieves unanimous agreement, they proceed—even if it contradicts the DRI's initial view
- If no consensus emerges within the timebox, the DRI makes the call
- The decision gets executed regardless—no endless debate cycles
This structure balances collaborative input with decisive action. It prevents the "endless meeting" problem while ensuring diverse perspectives inform decisions.
Most importantly, it creates a pattern that replicates down the hierarchy. When C-suite leaders model this decision-making approach, it permeates to the next level, then the next. The structure becomes self-reinforcing.
Phase 5: Cadence of Accountability—Making It Stick
The final element: establishing a bi-weekly cadence where leadership teams review progress, surface new impediments, and make collaborative decisions using the Leadership as a Service framework.
This isn't another status meeting. It's structured like Kanban—visual boards tracking work, clear ownership of initiatives, and systematic progress review.
Over 3-6 months, this cadence creates new behavioral patterns. Leaders who once competed begin collaborating. Information that was hoarded gets shared. Decisions that took weeks now take days.
The structure propagates naturally. Team members coach their direct reports on the new decision-making approach. Those leaders coach theirs. Within months, you've created a steel thread of collaboration penetrating multiple organizational layers.
The Manufacturing Miracle: Architecture in Action
Let's return to that manufacturing client who pivoted during the pandemic.
They didn't get lucky. They had built the architecture over the previous 18 months:
- Line of sight: C-suite to shop floor without communication barriers
- Leadership as a Service: Decision rights distributed to frontline expertise
- Bi-weekly cadence: Rapid identification of opportunities and obstacles
- Shared goals: Aligned incentives across functional boundaries
When supply chains collapsed, they didn't need months of committee meetings to evaluate the opportunity. The structure enabled:
- Day 1: Shop floor identifies opportunity and manufacturing capability
- Week 1: Cross-functional team assesses market demand and financial viability
- Week 2: Leadership approves pivot; procurement begins
- Month 1: First machines in production
- Month 3: Significant revenue from new product line
Their competitors spent those three months in analysis paralysis. Hierarchies blocked rapid decision-making. Silos prevented cross-functional coordination. By the time they approved similar pivots, the market window had closed.
The difference wasn't strategy. It was architecture.
The Microsoft Transformation: From Dysfunction to Dominance
Remember Microsoft's journey I mentioned earlier? Let's examine that transformation in detail, because it perfectly illustrates how architectural change precedes competitive resurgence.
In the 2000s, Microsoft epitomized structural dysfunction:
- Thick silos between product teams
- Stack-ranking systems that incentivized internal competition over collaboration
- Bureaucratic approval processes that slowed innovation
- Products that reflected organizational fragmentation
Nadella didn't just change strategy or technology. He rebuilt the architecture:
- Flattened hierarchies to accelerate decision-making
- Created cross-functional "One Microsoft" teams
- Established clear ownership and accountability
- Built mechanisms for frontline-to-leadership information flow
- Aligned incentives around collaborative outcomes
The result? Microsoft became one of the world's most valuable and innovative companies. Cloud services, AI integration, developer tools—all reflect the new organizational architecture's collaborative, customer-focused nature.

Common Objections: "This Won't Work Here"
When we present this approach to leadership teams, we hear predictable resistance:
"We're too big for this to work."
Actually, size makes this more important, not less. The silo tax scales with organizational complexity. Without intentional architecture, large companies become paralyzed.
"Our industry is different."
We've implemented this in manufacturing, healthcare, technology, financial services, and government. The specifics vary, but the structural principles remain constant. Information needs to flow. Decisions need to happen where expertise resides. Incentives need to align.
"This will create chaos—we need some hierarchy."
Absolutely correct. We're not eliminating hierarchy; we're optimizing it. Leadership as a Service maintains clear accountability while distributing decision rights. You need structure. You don't need structural paralysis.
"Our people aren't ready for this kind of empowerment."
This reveals the real issue: trust. If you don't trust your people to make good decisions, you've either hired wrong or created a culture where good decision-making is impossible. The architecture we're describing builds that trust systematically.
Three Immediate Actions to Start Rebuilding Your Architecture
You don't need six months and external consultants to begin. Here are three actions you can take this week:
Action 1: Map Your Actual Decision-Making Pathways
Take your last three major decisions. Diagram how information flowed and where decisions were actually made. You'll quickly identify where structural barriers slowed progress or blocked critical information from reaching decision-makers.
Action 2: Create One Cross-Functional Accountability Team
Pick one strategic initiative. Assemble a cross-functional team with decision rights. Implement the Leadership as a Service framework for this single project. Use it as a pilot to demonstrate the approach and train leaders.
Action 3: Establish Line of Sight on One Critical Issue
Pick one significant operational challenge. Create a mechanism for frontline expertise to communicate directly with senior leadership without filtering through multiple management layers. Run this for 30 days and measure the quality of insights you receive.
These pilots won't transform your organization overnight. But they'll reveal where structural dysfunction is costing you and demonstrate what becomes possible with better architecture.
The Ultimate Question: What's Your Structure Enabling?
Here's the diagnostic question that cuts through all the complexity:
If a frontline employee identifies a significant problem or opportunity, how long before they can take action?
In high-performing organizations: hours to days.
In most organizations: weeks to months.
In dysfunctional organizations: never—the structure actively prevents it.
Your answer reveals your competitive position more accurately than any strategic analysis.
Because innovation doesn't come from strategy documents or inspiration posters. It comes from structure—from organizational architecture that enables your people to see problems, make decisions, and take action.
Your org chart is either your innovation engine or your innovation graveyard. There's very little middle ground.
The Path Forward: From Awareness to Action
Organizational transformation feels overwhelming. Multiple stakeholders, entrenched behaviors, competing priorities—the obstacles seem insurmountable.
But remember: every organizational structure was designed by humans and can be redesigned by humans.
You don't need to rebuild everything simultaneously. You need a steel thread—one team, one initiative, one decision-making framework that demonstrates what's possible. Success replicates. People experience the difference between structural frustration and structural empowerment, and they don't want to go back.
The Disruptor Method provides that systematic approach—the assessments that reveal blind spots, the frameworks that create alignment, the cadences that build new behaviors, and the structures that make innovation sustainable.
But whether you engage external help or tackle this internally, the imperative remains: your organizational architecture determines your competitive future.
The question isn't whether you'll address this. Market pressure will force it eventually. The question is whether you'll be proactive or reactive—whether you'll redesign your architecture strategically or have it forced upon you by competitive displacement.
Take the First Step
Curious where your organization stands?
Take our free Disruptor Quiz to assess whether your organizational structure is enabling innovation or blocking it. In just four questions, you'll get clarity on your structural strengths and vulnerabilities.
Already know you need change? Let's talk about what that steel thread might look like in your organization. Schedule a 30-minute discovery call where we'll discuss your specific challenges and whether The Disruptor Method could accelerate your transformation.
Want to explore these concepts further? Listen to related episodes of The Meridian Point podcast:
- Organizational Silos Are Bleeding Your Revenue: The 3-Question Reality Check
- Servant Leadership vs Leadership as a Service: Which Comes First?
- Top-Down vs Bottom-Up: Two Transformation Methods, Same Result
- View Full Playlist: The Meridian Point - Disruption & Innovation
About the Author:
Kumar Dattatreyan is the co-founder of Agile Meridian and host of The Meridian Point podcast, exploring disruption and innovation across personal and organizational transformation. With over 20 years of experience coaching Fortune 50 companies and startups, Kumar and his partners developed The Disruptor Method to help leadership teams turn strategy into tactical action by breaking down organizational silos and creating collaborative environments.